海南省考试局2026和2027年网络安全等级保护等级测评服务项目竞争性磋商文件公告
一、项目基本情况
项目名称:海南省考试局2026和2027年网络安全等级保护等级测评服务项目
采购方式:竞争性磋商
预算金额:30.2万元(两年等保测评服务费)。
最高限价:30.2万元。
采购需求:详见“用户需求”
本项目(是/否)接受联合体:否。
所属行业:教育
二、资格要求:
(一)具备《政府采购法》第二十二条规定的条件;
(二)属于在中华人民共和国注册的法人;
(三)具备《网络安全等级测评与检测评估机构服务认证证书》(提供资质证书复印件加盖公章,原件备查);
(四)未被列入“信用中国”网站(www.creditchina.gov.cn)失信被执行人名单和没有列入中国政府采购网(www.ccgp.gov.cn)政府采购严重违法失信行为记录名单;
(五)近三年内有实施网络安全等级保护等级测评的经验;
(六)具有实施本项目所需的人员条件要求,至少包含一名高级测评师和两名中级测评师;
三、用户需求
(一)服务范围

(二)服务内容

(三)服务要求
合同履行期限,采购人下达进场通知后60日历天内交付服务成果(即每年6月份完成等保测评),其它安全服务一年期内完成。
四、磋商程序
(一)评审原则
1.本次采购采用竞争性磋商方式进行,评审由省考试局组成的项目磋商小组(评审小组)负责完成。评审基本原则:评审工作应依据《中华人民共和国政府采购法》以及国家和地方政府采购的有关规定,遵循“公开、公平、公正、择优、诚实信用”的原则。
2.本次竞争性磋商采购的评审采用综合评分法。
(二)磋商程序和评审方法
1.磋商小组对响应文件的有效性、完整性和响应程度进行审查,如发现响应文件中含义不明确、同类问题表述不一致或者有明显文字和计算错误的等内容,可以要求报价人作出必要的澄清、说明或者更正。报价人的澄清、说明或者更正不得超出响应文件的范围或者改变响应文件的实质性内容。
2.磋商小组根据对资格响应文件进行初步评审,只有通过初步评审的报价人才能继续进行磋商程序。
除符合“政府采购竞争性磋商采购方式管理暂行办法”第三条第四项情形的,通过初步评审的报价人必须不少于3家,否则磋商失败。
3.磋商小组所有成员应当集中与单一报价人分别进行磋商。
4.磋商结束后,磋商小组应当要求所有实质性响应的报价人在规定时间内提交最后报价。最后报价是报价人响应文件的有效组成部分。
已提交响应文件的报价人,在提交最后报价之前,可以根据磋商情况退出磋商。
5.磋商小组认为报价人的报价明显低于其他通过初步审查报价人的报价,有可能影响产品质量或者不能诚信履约的,将要求其在评标现场接到通知后20分钟内提供书面说明,必要时提交相关证明材料。报价人不能证明其报价合理性的,磋商小组将其作为无效投标处理。
6.经磋商确定最终采购需求和提交最后报价的报价人后,由磋商小组采用综合评分法对提交最后报价的报价人的响应文件和最后报价进行综合评分(详见综合评分表)。
7.价格分计算方法:
满足磋商文件要求且最终报价最低的报价为基准价,价格分统一按照下列公式计算:价格分=(基准价/最终报价)×价格权值×100
8.综合评分及其统计:磋商小组成员对各报价人评分的算术平均值为该报价人的综合评分。综合得分最高的报价人为第一成交候选人,综合得分次高的报价人为第二成交候选人,以此类推。综合得分相同的,按投标报价由低到高顺序排列。综合得分和投标报价均相同的,按技术指标由优至劣顺序排列。
(三)磋商、评审过程的保密性
1.接受报价后,直至成交报价人与采购人签订合同后止,凡与磋商、审查、澄清、评价、比较、确定成交供应商意见有关的内容,任何人均不得向报价人及与磋商、评审无关的其他人透露。
2.从报价递交截止时间起到确定成交报价人日止,报价人不得与参加磋商、评审的有关人员私下接触。在磋商评审过程中,如果报价人试图在响应文件审查、澄清、比较及推荐成交报价人方面向参与磋商、评审的有关人员和采购人施加任何影响,其报价将被拒绝。
(四)变更技术方案的权利
在竞争性磋商过程中,征得采购人同意后,磋商小组可以根据磋商文件和磋商情况实质性变动采购需求中的技术、服务要求以及合同草案条款。
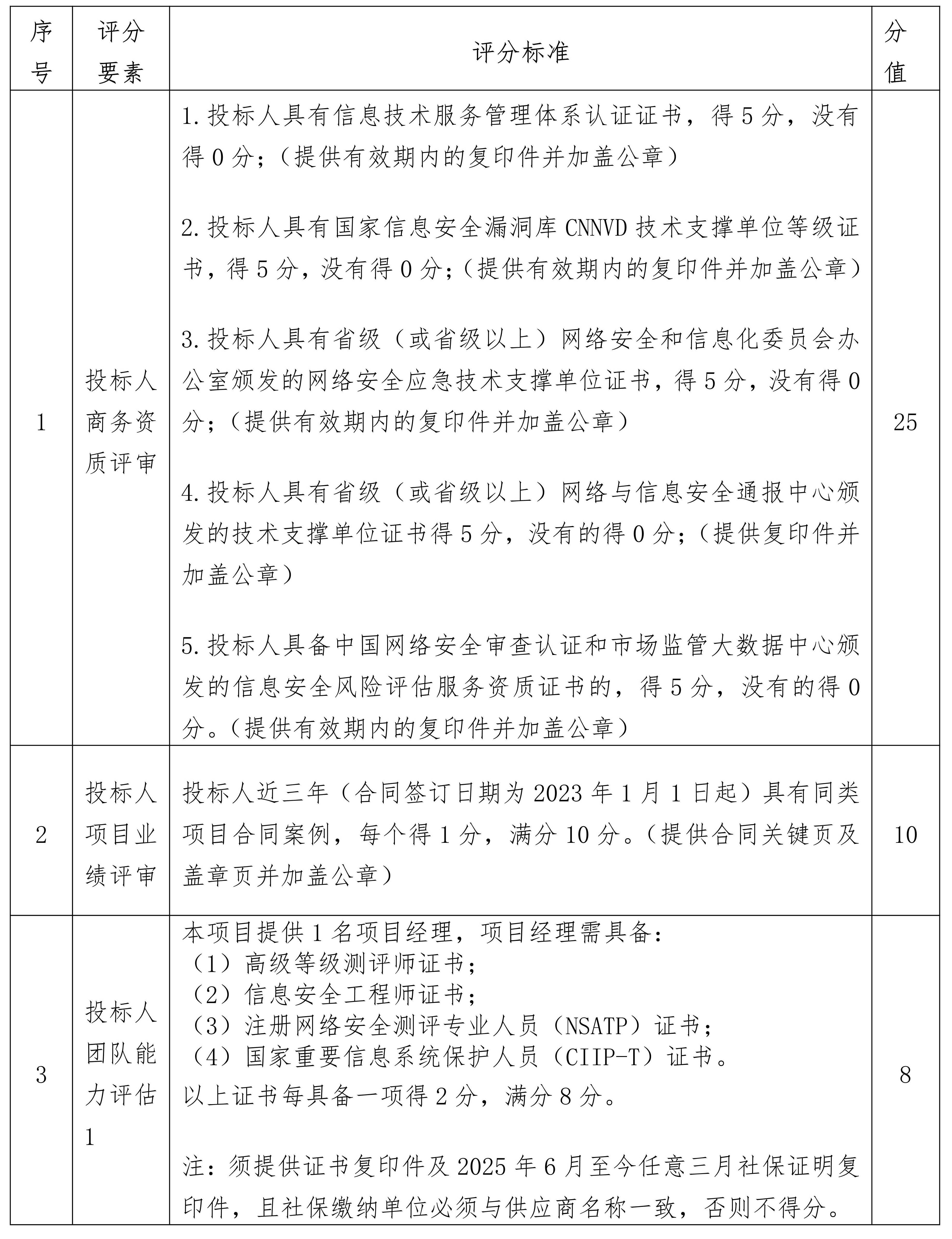
综合评分表
项目名称:海南省考试局2026和2027年网络安全等级保护等级测评服务项目



五、响应文件递交要求
(一)响应文件一式三份(正本一份,副本二份),每份响应文件须清楚表明“正本”或“副本”字样,响应文件必须含“海南省考试局2026和2027年网络安全等级保护等级测评服务项目”报价单、资格要求材料及综合评分表中要求的相关材料。
(二)响应文件递交截止时间:2026年4月9日12:00;
(三)响应文件递交地点:海口市红城湖路60号海南省考试局办公楼三楼办公室308室;
(四)响应文件开标时间:2026年4月10日 ;
(五)响应文件开标地点:海口市红城湖路60号海南省考试局办公楼二楼会议室。
海南省考试局
2026年4月1日
| 附件: |
|





王孝云——
省委教育工作委员会委员,省教育厅党组成员,省考试局党组书记、局长。
曾令富——
省考试局党组成员、副局长。
刘丹——
省考试局党组成员、副局长。








